中国政府网  |  省政府  |  市政府  |  无障碍   |  适老模式
设为首页 | 关于我们
当前位置:首页 > > 专题1 > > 行政执法公示 > > 事前公开 > > 部门 > > 无极县民政局
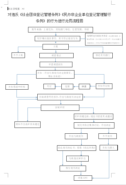
对违反《社会团体登记管理条例》《民办非企业单位登记管理暂行条例》的行为进行处罚流程图
发布时间:2019-10-28    来源:系统管理员
【字体: 】    打印

 
政策文件: