中国政府网  |  省政府  |  市政府  |  无障碍   |  适老模式
设为首页 | 关于我们
当前位置:首页 > > 专题1 > > 行政执法公示 > > 事前公开 > > 乡镇 > > 张段固镇
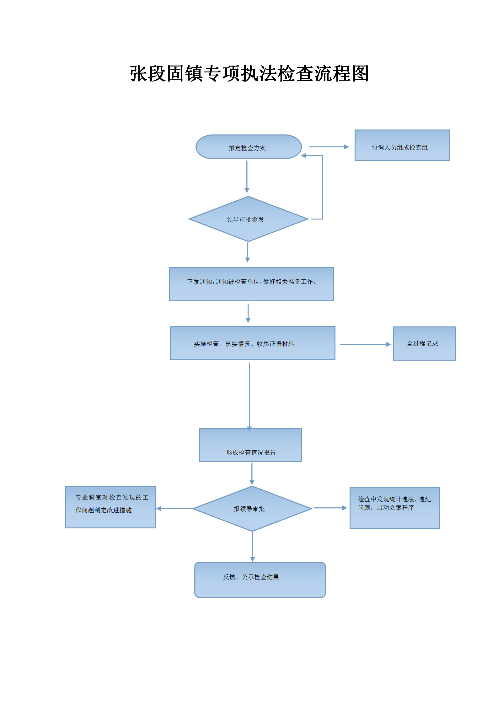
张段固镇专项执法检查流程图
发布时间:2020-11-04    来源:无极县张段固镇人民政府
【字体: 】    打印

 
政策文件: